您当前所在的位置: 首页 -> 来华留学 -> 汉语学习 -> 正文

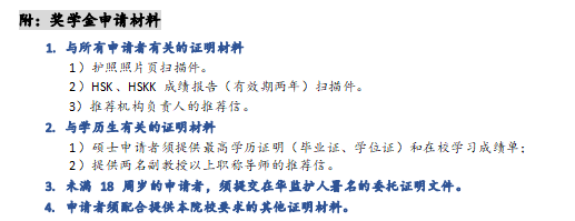
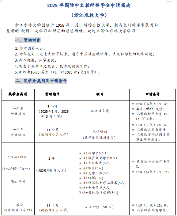
2025 年国际中文教师奖学金申请指南 (VSport体育)Application Guide for International Chinese Language Teachers Scholarship 2025 (Zhejiang Agriculture and Forestry University)

发布日期:2025-04-03   点击量:


地址:浙江省杭州市临安区武肃街666号    Address:666 Wusu Street,lin'an District,Hangzhou,China 311300

国内电话:0571-63741155,0571-63748756,0571-63926891    Overseas Tel:+86-571-63741155,+86-571-63926893    Email:iczafu@163.com

设为首页|加入收藏 | 联系我们| VSport体育主页| 怀念旧版

Copyright © VSport体育 - 胜利因您更精彩 版权所有, All Rights Reserved